My home Internet connection is a VDSL/FTTC (fibre to the cabinet) which comes over the telephone line into a BT master socket which has an ADSL filter and requires a modem. The modems are now usually built into the BT Home/Smart Hub CPE (Customer-premises equipment) but I still use a Huawei HG612 standalone modem as I don’t particularly like the CPE I was given. So I need a router to talk PPPoE to the modem and also firewall, route and NAT my home lan traffic to the Internet. I used a pair of Linksys WRT3200ACM devices: one as a router and wireless access point and the other as just a wireless access point. However while I was quite happy with them, the overall experience was not great: Ring devices would not connect, Tapo devices would not upgrade firmware and the overall signal quality around the house was not very good. So I upgraded to some Aruba Mesh wireless access points, which turned out to be great. However this left most of the functionality of the WRT3200ACM unneeded in what is quite a large physical footprint, also I don’t want to overload the device by turning my internet router into a NAS. Thus I needed to find a replacement device that just does the routing. Also with the new access points I also changed to a managed network switches with vlans to allow guest wifi, an untrusted iot network, etc. Thus the new device could just be a single port router on a stick with a single trunk link.
My random set of requirements for the new device (in no order):
- can do the right tech networking stuff: eg PPPoE, VLANs, NAT, firewall, DHCP, DNS (resolver and local registration), NTP
- be as open as possible
- reasonable gui/cli: probably openwrt (as mostly everything else is rubbish and openwrt seems least worse)
- easy to swap and obtain new hardware in case of failure (eg Raspberry Pis are (used to be) available)
- easy to backup config or capture steps to configure replacement device
- no fans and no spinning rust
- serial console (eg no usb keyboard/screen for debugging)
- small, wall mountable and lower power (eg <20W)
- link and status leds
- simple to boot and work
- simple (eg I don’t want virtual machine stack with 1000 things to go wrong)
- ideally multiple ports to make the setup simple (eg with a single port router on a stick, bootstrapping the mgmt interfaces on a vlan is harder)
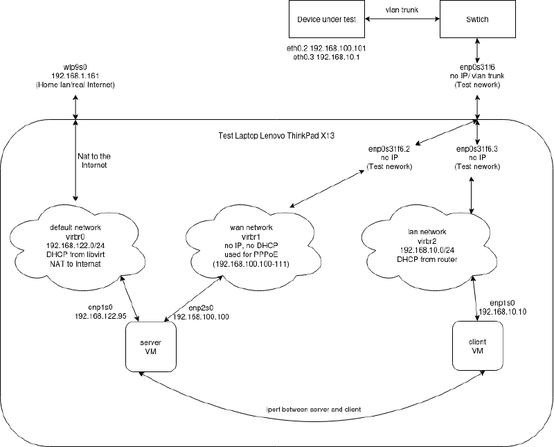
I decided on a few devices, however I was unsure how each performed. The goal of this benchmark is run iperf3 and ping from a fake client to a fake server and thus end to end test a routers bandwidth. Once an initial set of benchmarks are run on a virtual router the individual devices can then be tested by using VLANs. By connecting the test host to a trunked port and adding the untagged interfaces for the wan and lan network to the wan and lan virtual bridges the test virtual router can be switched off and the device under test can be benchmarked.
Device under test#
- EdgeRouter Lite 3 £21.00
- GL.iNet GL-AR150 £21.30
- Linksys WRT3200ACM Currently bizarrely expensive
- Raspberry Pi 2 Model B Obsolete
- Raspberry Pi 3 Model B Only not obsolete due to Pi4 shortage
- Raspberry Pi 4 Model B Currently unobtainable
Benchmark tools#
The two metrics I wanted to benchmark are throughput and latency. I used iperf3 for bandwidth and ping for latency. These three commands were used to get figures for download bandwidth, upload bandwidth and latency.
target=192.168.122.x #server ip in default libvirt network
iperf3 -c $target -i 1 -t 60 -Z -J -R | jq .intervals[].sum.bits_per_second | while read n; do echo "$n / 1000 / 1000" | bc -l; done | datamash --sort min 1 max 1 mean 1 median 1 sstdev 1
iperf3 -c $target -i 1 -t 60 -Z -J | jq .intervals[].sum.bits_per_second | while read n; do echo "$n / 1000 / 1000" | bc -l; done | datamash --sort min 1 max 1 mean 1 median 1 sstdev 1
ping -c 60 -i 1 -n -q $targetAfter the fact it was pointed out that measuring power usage would also be interesting, so retrospectively I used my cheap [https://www.amazon.co.uk/gp/product/B07H1ZFVFM/](Nevsetpo Power Meter).
Network setup#
The test setup creates some networks using libvirt the three required networks and three test virtual machines. The server virtual machine is connected to the default network which allows the host to ssh in. It is also on a wan network without any IP, the server runs the PPPoE process on this network, emulating the ISP. The router virtual machine is also on the wan network and runs the PPPoE client and connects to the server and uses the server as its router. It’s also connected to a separate lan network which it runs DHCP services for. The final virtual machine called client it only connected to the lan network.
Virtual router setup#
In order to prove that the test network functions as expected a virtual router
was built.
Test router setup#
When the actual devices were being tested the virtual router was turned off and
the tagged ethernet interface was added to the correct bridges that libvirt was
using. Thus allowing the test laptop to connect to the managed switch and the
devices under test were connected to the managed switch.
Create virtual network#
These are the commands I ran to create the two virtual machines and see the virtual bridge device names which are used for the VM creation commands below.
for n in lan wan; do echo "<network><name>$n</name></network>" > /tmp/net.xml; sudo virsh net-define /tmp/net.xml; sudo virsh net-start $n; sudo virsh net-autostart $n; done
def=$(sudo virsh net-info default | awk '/Bridge:/{print $2}')
lan=$(sudo virsh net-info lan | awk '/Bridge:/{print $2}')
wan=$(sudo virsh net-info wan | awk '/Bridge:/{print $2}')
echo "def:$def lan:$lan wan:$wan"Setup#
Create server#
Next create a new virtual machine with virt-install and inject a preseed file. It’s mostly boiler plate Debian install.
echo "H4sIAAAAAAAAA4VUTY/TMBC991dYi5DgkHoXOC0CaSWOK0BaCS5IkRtPErOOJxpPmlar/e9M6qRNGxaqtrGdN19vxu9V3hJEAJv/uFmtbOZUAC7KSlfAeY2Rg2lARSYXKhWBtkCXKIuNcWHCeBPmgKJGjJC7wEClKcQVeChYmY4xxav7zALLmfZobF46anpDoDaIHkxQTB0kZOOIkHSBXWDaTwEbEzrj54CaudWXuVvYrOXnTFgjVQu4dSQp4MmtTuAFsCXcTaCUVmti7K0mRM48VkLFlHppfIQ5phMGs7Lz/iKzKdAM9n9EdlgjWbVYvAjNTDX0amkwWhALndnQHN0A12inFAiqzhtawsYGC3uuPXb3dydmwscSDrsWiI/w5HyCq9tb9Wulxs/Ndfpev1aw4w8qJfSkSqTGsHoeF0+ykhplcDzEfWRohpP57mD9rJphblqUUXxSWvbr86L9tpGeb10xFNPgFnI5OZ/COXx4OnYYpAAZyTDMbd6TY8gD9Lk3G/AvWk+sHZ1MxJUuuFifQ5Pvf/gagweUpOmQwstpb0x0xYmcqAPmsTftxcwebEzLWQTuWl1YwkbLOpNIkS/BLbbDcDjeZ5IMgyCWR/pQrLTdzPIbHbCJj8KAGp86RWk6z24kJrIJ1kyT/VgNKBcK39mTOsVaxc6iksmi8r082Gyk0FRMRd0mc0H8eA+kMfh9nu7VkqwLrLxnmYzTbSyNZHZApn5NWE0wYEXtRFWxEmGNKiAnpynYzC3snJCCPRCW5V/kbhRm7YWwvMBG2ne8jqdbAjJK6mqs5O7+/tMb+Xurvn77fvfw8PPLreyu1Gel2ZCItRZV1gNJQHFtR41THy/9ZaCuJEnssxq59V2lILTv4vWv4A4innbKiciP+isxzoPIKxGWR31U/iFeslv9AdxbVjZ1BgAA" | base64 -d | gunzip > preseed-server.cfg
sudo virt-install --connect qemu:///system --name server --os-variant debian11 --memory 1024 --disk size=20 --location http://deb.debian.org/debian/dists/bullseye/main/installer-amd64/ --network bridge=$def,model=virtio --network bridge=$wan,model=virtio --extra-args 'language=en country=GB keymap=gb file=/preseed-server.cfg' --initrd-inject=preseed-server.cfgThe server needs to become a router, nat traffic and be the iperf server.
echo "net.ipv4.ip_forward=1" | sudo tee /etc/sysctl.d/local.conf
sudo iptables -t nat -A POSTROUTING -o enp1s0 -j MASQUERADE
sudo iperf3 -sSetup accel-ppp on server#
The server needs to run accel-ppp to run a PPPoE server see below [#On ppp/pppoe vs accel-ppp] on this selection. This is not packaged so need to be compiled and installed.
sudo apt-get install -y build-essential cmake gcc linux-headers-`uname -r` git libpcre3-dev libssl-dev liblua5.1-0-dev
git clone https://github.com/accel-ppp/accel-ppp.git
mkdir accel-ppp/build
cd accel-ppp/build
cmake -DCMAKE_INSTALL_PREFIX=/usr -DLUA=TRUE -DCPACK_TYPE=Debian11 ..
make
cpack -G DEB
sudo dpkg -i accel-ppp.debThe setup for accel-ppp was also pretty straight forward, it seems that accel-ppp is quite nice to work with.
echo "H4sIAAAAAAAAA3VR7WrDMAz8r2eZ4ygb+wI/SQjFc5QPcGMjOyl7+yluKQ10GIMlnU6nc3sO/eopdeDDeBpmTxBjDAR2zdMp2ghuslElckw5wSy14AFaF5hKjyLmwEZvlrWE2jpHXgmH3iGVpCBPTLZXLqxLNm/SXCZ0sBH/hEQGhVbtvOY6el4y8WAdGVpik2rpuAE6GC9K3rbvmVIy+NVU+P5ZYV3vF44xKkR8WeyZbsTQipyr6n3TZ6Lvr6K87HcmHp9BS+EOG+zs/2cVMwuiwF2Iv7K0p428ed3NfLC4OxhuNGWnD18gcD8/mpfJL5QNNh9VLQe/m1qsyC4eUwh/wodkSOwBAAA=" | base64 -d | gunzip | sudo tee /etc/accel-ppp.conf
echo "debian * password *" | sudo tee /etc/chap-secrets
sudo systemctl start accel-ppp
sudo systemctl enable accel-pppCreate router#
The virtual test router was created again with virt-install the openwrt x86 image was used
wget -c https://downloads.openwrt.org/releases/22.03.2/targets/x86/64/openwrt-22.03.2-x86-64-generic-ext4-combined.img.gz
cat openwrt-22.03.2-x86-64-generic-ext4-combined.img.gz | gunzip > openwrt-22.03.2-x86-64-generic-ext4-combined.img
sudo qemu-img convert -f raw -O qcow2 openwrt-22.03.2-x86-64-generic-ext4-combined.img /var/lib/libvirt/images/openwrt.qcow2
sudo virt-install --connect qemu:///system --name openwrt --os-variant linux2020 --memory 1024 --import --disk path=/var/lib/libvirt/images/openwrt.qcow2 --network bridge=$lan,model=virtio --network bridge=$wan,model=virtioAfter the router starts some initial setup needs to be performed to configure the network, eg
uci set network.lan.ipaddr='192.168.10.1'
uci set network.wan.proto='pppoe'
uci set network.wan.username='debian'
uci set network.wan.password='password'
uci commit
rebootA new rule needs to be added to /etc/config/firewall to allow ssh traffic to the wan:
config rule
option name allow-ssh
list proto tcp
option src wan
option dest_port 22
option target ACCEPTIf tcpdump is needed to help debug, it can be installed with
opkg update
opkg install tcpdumpCreate client#
The client virtual machine was also installed via virt-install, using an almost identical preseed setup to the server machine.
echo "H4sIAAAAAAAAA4VUwWrcMBC95ytESqE9eJXQngItBHoMbSHQXgpGa41tNZLGjMbxLiH/3vHK3nXWTbtkY1n7NPPmzdO8KTuCBGDLH9cXF7ZwKgJXdaMb4LLFxNEEUInJxUZV3kHkc5TFYFycMd7EJaBqEROULjJQbSoJBR4qVqZnzPnaobDAsqc9GlvWjsJgCNQW0YOJiqmHjAyOCElX2Eem/ZwwmNgbvwS0zJ0+525hu5GvM3GD1Kzg1pFQwFNYncErYEe4m0GZVmdSGqwmRC48NiLFTL02PsES0yegou69P2M2J1rA/o8oDmskq1aLV6GFacZerQ9MJ4hFzmJsjg7ALdqZAkHTe0Nr2NRgUc91x+7+7uWY6LGGw64D4iM8B5/h6uZG/bpQ0+f6Kv9dvVWw448qE3pSNVIwrJ6nxZOspEYxjoe0Twxh3Fm+HU4/qzD6pkOx4pPS8r55WbR/DNLzR1eNxQR8hFJ2XrpwCR+fjh1GKUAsGUfflgM5hjLCUHqzBf/q6Vm1Y5BZuNpFl9qX0Bz7H7Gm5BGFNB0ovE57a5KrTuIkHbFMg+nOPHs4YzouEnDf6coSBi3rQjIlPgd32I3mcLwvhAyDINZb+lCstN0s+E0B2KQHUUBNT52zhN6zm4RJbKI1s7MfmhHlYuV7e3RRSq1KvUUlzqL6gzzYbKXQXExD/bZwUeJ4D6Qx+n2Z79VarDOs/M7ijNNtrI0wOyBzv2asJhixMu1kqmIjgzWpiJyD5mSLsLBzIgoOQFjXfxl302DWXgQrKwzSvuN1PN0SECupy6mS27u7T+/k33v19dv32/v7n19u5O1SfVaaDcmw1jKV9SgSUNrYecb9Adx6/rMFBgAA" | base64 -d | gunzip > preseed-client.cfg
sudo virt-install --connect qemu:///system --name client --os-variant debian11 --memory 1024 --disk size=20 --location http://deb.debian.org/debian/dists/bullseye/main/installer-amd64/ --network bridge=$lan,model=virtio --extra-args 'language=en country=GB keymap=gb file=/preseed-client.cfg' --initrd-inject=preseed-client.cfgThe client can then benchmark the setup by running
ping
iperf3 -c 192.168.122On ppp/pppoe vs accel-ppp#
During the benchmark I originally setup pppoe on the server as below:
apt-get install pppoe
/etc/ppp/pppoe-server-options:
require-pap
login
lcp-echo-interval 10
lcp-echo-failure 2
ms-dns 8.8.8.8
#defaultroute
sudo pppoe-server -I enp2s0 -L 192.168.100.100 -R 192.168.100.101 -N 20However it became immediately obvious that the warning in the man page stating “Note that pppoe-server is meant mainly for testing PPPoE clients. It is not a high-performance server meant for production use” is correct. My very first iperf ran was not getting above about 500Mbits:
debian@client:~$ iperf3 -c 192.168.122.95
Connecting to host 192.168.122.95, port 5201
[ 5] local 192.168.10.191 port 44110 connected to 192.168.122.95 port 5201
[ ID] Interval Transfer Bitrate Retr Cwnd
[ 5] 0.00-1.00 sec 75.7 MBytes 635 Mbits/sec 197 128 KBytes
[ 5] 1.00-2.00 sec 65.1 MBytes 546 Mbits/sec 119 99.8 KBytes
[ 5] 2.00-3.00 sec 64.1 MBytes 538 Mbits/sec 66 105 KBytes
[ 5] 3.00-4.00 sec 67.2 MBytes 564 Mbits/sec 72 131 KBytes
[ 5] 4.00-5.00 sec 96.3 MBytes 808 Mbits/sec 304 134 KBytes
[ 5] 5.00-6.00 sec 85.0 MBytes 713 Mbits/sec 305 105 KBytes
[ 5] 6.00-7.00 sec 60.3 MBytes 506 Mbits/sec 124 121 KBytes
[ 5] 7.00-8.00 sec 41.2 MBytes 345 Mbits/sec 15 132 KBytes
[ 5] 8.00-9.00 sec 37.1 MBytes 311 Mbits/sec 22 115 KBytes
[ 5] 9.00-10.00 sec 35.2 MBytes 295 Mbits/sec 21 115 KBytes
- - - - - - - - - - - - - - - - - - - - - - - - -
[ ID] Interval Transfer Bitrate Retr
[ 5] 0.00-10.00 sec 627 MBytes 526 Mbits/sec 1245 sender
[ 5] 0.00-10.05 sec 626 MBytes 523 Mbits/sec receiver
iperf Done.
debian@client:~$Which led me to try accel-ppp which immediately got >5G, which is fine given the limitation of the eventual test setup with 1G ethernet
debian@client:~$ iperf3 -c 192.168.122.95
Connecting to host 192.168.122.95, port 5201
[ 5] local 192.168.10.191 port 47560 connected to 192.168.122.95 port 5201
[ ID] Interval Transfer Bitrate Retr Cwnd
[ 5] 0.00-1.00 sec 581 MBytes 4.88 Gbits/sec 82 1.24 MBytes
[ 5] 1.00-2.00 sec 525 MBytes 4.40 Gbits/sec 0 1.49 MBytes
[ 5] 2.00-3.00 sec 616 MBytes 5.17 Gbits/sec 8 1.28 MBytes
[ 5] 3.00-4.00 sec 776 MBytes 6.51 Gbits/sec 0 1.65 MBytes
[ 5] 4.00-5.00 sec 761 MBytes 6.39 Gbits/sec 57 1.51 MBytes
[ 5] 5.00-6.00 sec 786 MBytes 6.60 Gbits/sec 8 1.37 MBytes
[ 5] 6.00-7.00 sec 659 MBytes 5.53 Gbits/sec 0 1.67 MBytes
[ 5] 7.00-8.00 sec 741 MBytes 6.22 Gbits/sec 14 1.52 MBytes
[ 5] 8.00-9.00 sec 775 MBytes 6.50 Gbits/sec 25 1.36 MBytes
[ 5] 9.00-10.00 sec 665 MBytes 5.58 Gbits/sec 173 1.22 MBytes
- - - - - - - - - - - - - - - - - - - - - - - - -
[ ID] Interval Transfer Bitrate Retr
[ 5] 0.00-10.00 sec 6.72 GBytes 5.78 Gbits/sec 367 sender
[ 5] 0.00-10.04 sec 6.72 GBytes 5.75 Gbits/sec receiver
iperf Done.
debian@client:~$Openwrt settings#
The software flow offloading seems to make a difference on the edge router itself, and a significant one. This is set within openwrt here: Network->Firewall->Routing/NAT Offloading->“Software flow offloading” is checked. I don’t know what this tunes, but it does seem to greatly affect throughput:
Before:
debian@client:~$ iperf3 -c 192.168.122.95 -i 1 -t 60 -Z -J | jq .intervals[].sum.bits_per_second | while read n; do echo "$n / 1000 / 1000" | bc -l; done | datamash --sort min 1 max 1 mean 1 median 1 sstdev 1
104.85571253398 143.95832408612 117.39315248792 115.34301625102 5.4882634175596
debian@client:~$
debian@client:~$ iperf3 -c 192.168.122.95 -i 1 -t 60 -Z -J -R | jq .intervals[].sum.bits_per_second | while read n; do echo "$n / 1000 / 1000" | bc -l; done | datamash --sort min 1 max 1 mean 1 median 1 sstdev 1
133.98202421683 144.32368834649 140.3129998568 141.43796553478 2.5905254520476After
debian@client:~$ iperf3 -c 192.168.122.95 -i 1 -t 60 -Z -J | jq .intervals[].sum.bits_per_second | while read n; do echo "$n / 1000 / 1000" | bc -l; done | datamash --sort min 1 max 1 mean 1 median 1 sstdev 1
366.98948165016 377.51944772734 375.06583203645 377.48659500155 4.4311689211162
debian@client:~$ iperf3 -c 192.168.122.95 -i 1 -t 60 -Z -J -R | jq .intervals[].sum.bits_per_second | while read n; do echo "$n / 1000 / 1000" | bc -l; done | datamash --sort min 1 max 1 mean 1 median 1 sstdev 1
154.39869479067 167.14585186187 161.25199461093 159.337308995 4.127788300993Results#
Virtual Router#
debian@client:~$ iperf3 -c 192.168.122.95 -i 1 -t 60 -Z -J | jq .intervals[].sum.bits_per_second | while read n; do echo "$n / 1000 / 1000" | bc -l; done | datamash --sort min 1 max 1 mean 1 median 1 sstdev 1
3407.9367981071 7025.5153129482 4044.6904311882 3884.878633075 784.2084891605
debian@client:~$ iperf3 -c 192.168.122.95 -i 1 -t 60 -Z -J -R | jq .intervals[].sum.bits_per_second | while read n; do echo "$n / 1000 / 1000" | bc -l; done | datamash --sort min 1 max 1 mean 1 median 1 sstdev 1
1890.4471346964 4153.3714598987 2504.8815592132 2501.6399877285 258.67402567204
debian@client:~$debian@client:~$ ping -c 60 -i 1 -n -q 192.168.122.95
PING 192.168.122.95 (192.168.122.95) 56(84) bytes of data.
--- 192.168.122.95 ping statistics ---
60 packets transmitted, 60 received, 0% packet loss, time 59139ms
debian@client:~$
rtt min/avg/max/mdev = 0.677/1.202/1.521/0.180 msEdgeRouter Lite 3 (OpenWrt)#
debian@client:~$ iperf3 -c 192.168.122.95 -i 1 -t 60 -Z -J | jq .intervals[].sum.bits_per_second | while read n; do echo "$n / 1000 / 1000" | bc -l; done | datamash --sort min 1 max 1 mean 1 median 1 sstdev 1
706.61852598118 734.05754152285 725.6825833986 723.51744 5.8027997673159
debian@client:~$ iperf3 -c 192.168.122.95 -i 1 -t 60 -Z -J -R | jq .intervals[].sum.bits_per_second | while read n; do echo "$n / 1000 / 1000" | bc -l; done | datamash --sort min 1 max 1 mean 1 median 1 sstdev 1
160.23678182446 171.19735264291 167.98059278326 168.92555441074 2.878500629021
debian@client:~$debian@client:~$ ping -c 60 -i 1 -n -q 192.168.122.95
PING 192.168.122.95 (192.168.122.95) 56(84) bytes of data.
--- 192.168.122.95 ping statistics ---
60 packets transmitted, 60 received, 0% packet loss, time 59103ms
rtt min/avg/max/mdev = 1.125/1.423/1.586/0.094 ms
debian@client:~$no firewall#
debian@client:~$ iperf3 -c 192.168.122.95 -i 1 -t 60 -Z -J -R | jq .intervals[].sum.bits_per_second | while read n; do echo "$n / 1000 / 1000" | bc -l; done | datamash --sort min 1 max 1 mean 1 median 1 sstdev 1
165.5792028678 175.05476890865 171.40044218374 171.5606591917 1.8826983637162
debian@client:~$removing most chains and masking everything accepted, only small speedup
EdgeRouter Lite 3 (EdgeOS)#
debian@client:~$ iperf3 -c 192.168.122.95 -i 1 -t 60 -Z -J | jq .intervals[].sum.bits_per_second | while read n; do echo "$n / 1000 / 1000" | bc -l; done | datamash --sort min 1 max 1 mean 1 median 1 sstdev 1
912.25655252287 941.33247951664 925.32853800863 922.74688 6.4803021324805
debian@client:~$ iperf3 -c 192.168.122.95 -i 1 -t 60 -Z -J -R | jq .intervals[].sum.bits_per_second | while read n; do echo "$n / 1000 / 1000" | bc -l; done | datamash --sort min 1 max 1 mean 1 median 1 sstdev 1
908.55730208848 922.29672042931 919.64223701208 921.58126702043 3.6364279057688
debian@client:~$debian@client:~$ ping -c 60 -i 1 -n -q 192.168.122.95
PING 192.168.122.95 (192.168.122.95) 56(84) bytes of data.
--- 192.168.122.95 ping statistics ---
60 packets transmitted, 60 received, 0% packet loss, time 59109ms
rtt min/avg/max/mdev = 1.186/1.405/1.555/0.078 ms
debian@client:~$root@EdgeRouter-Lite-3-Port:~# show configuration commands | grep offload
set system offload hwnat disable
set system offload ipv4 forwarding enable
set system offload ipv4 pppoe enable
root@EdgeRouter-Lite-3-Port:~#The ethtool utility did not revielt anything too interesting when chanting the above offload parameters.
ubnt@EdgeRouter-Lite-3-Port:~$ sudo ethtool -k eth0
Features for eth0:
rx-checksumming: off [fixed]
tx-checksumming: off
tx-checksum-ipv4: off [fixed]
tx-checksum-ip-generic: off [fixed]
tx-checksum-ipv6: off [fixed]
tx-checksum-fcoe-crc: off [fixed]
tx-checksum-sctp: off [fixed]
scatter-gather: on
tx-scatter-gather: on [fixed]
tx-scatter-gather-fraglist: on [fixed]
tcp-segmentation-offload: off
tx-tcp-segmentation: off [fixed]
tx-tcp-ecn-segmentation: off [fixed]
tx-tcp-mangleid-segmentation: off [fixed]
tx-tcp6-segmentation: off [fixed]
udp-fragmentation-offload: off [fixed]
generic-segmentation-offload: on
generic-receive-offload: on
large-receive-offload: off [fixed]
rx-vlan-offload: off [fixed]
tx-vlan-offload: off [fixed]
ntuple-filters: off [fixed]
receive-hashing: off [fixed]
highdma: off [fixed]
rx-vlan-filter: off [fixed]
vlan-challenged: off [fixed]
tx-lockless: on [fixed]
netns-local: off [fixed]
tx-gso-robust: off [fixed]
tx-fcoe-segmentation: off [fixed]
tx-gre-segmentation: off [fixed]
tx-gre-csum-segmentation: off [fixed]
tx-ipxip4-segmentation: off [fixed]
tx-ipxip6-segmentation: off [fixed]
tx-udp_tnl-segmentation: off [fixed]
tx-udp_tnl-csum-segmentation: off [fixed]
tx-gso-partial: off [fixed]
tx-sctp-segmentation: off [fixed]
fcoe-mtu: off [fixed]
tx-nocache-copy: off
loopback: off [fixed]
rx-fcs: off [fixed]
rx-all: off [fixed]
tx-vlan-stag-hw-insert: off [fixed]
rx-vlan-stag-hw-parse: off [fixed]
rx-vlan-stag-filter: off [fixed]
l2-fwd-offload: off [fixed]
busy-poll: off [fixed]
hw-tc-offload: off [fixed]
ubnt@EdgeRouter-Lite-3-Port:~$GL.iNet GL-AR150#
debian@client:~$ iperf3 -c 192.168.122.95 -i 1 -t 60 -Z -J | jq .intervals[].sum.bits_per_second | while read n; do echo "$n / 1000 / 1000" | bc -l; done | datamash --sort min 1 max 1 mean 1 median 1 sstdev 1
83.879790471605 108.84823423077 91.290876423645 94.372169063672 5.4158709865117
debian@client:~$ iperf3 -c 192.168.122.95 -i 1 -t 60 -Z -J -R | jq .intervals[].sum.bits_per_second | while read n; do echo "$n / 1000 / 1000" | bc -l; done | datamash --sort min 1 max 1 mean 1 median 1 sstdev 1
84.889857914375 93.589790920767 90.202263768658 90.733380357641 1.4055167335145
debian@client:~$debian@client:~$ ping -c 60 -i 1 -n -q 192.168.122.95
PING 192.168.122.95 (192.168.122.95) 56(84) bytes of data.
--- 192.168.122.95 ping statistics ---
60 packets transmitted, 60 received, 0% packet loss, time 59108ms
rtt min/avg/max/mdev = 1.106/1.478/1.653/0.094 ms
debian@client:~$Linksys WRT3200ACM#
debian@client:~$ iperf3 -c 192.168.122.95 -i 1 -t 60 -Z -J | jq .intervals[].sum.bits_per_second | while read n; do echo "$n / 1000 / 1000" | bc -l; done | datamash --sort min 1 max 1 mean 1 median 1 sstdev 1
912.25296382292 933.26623870959 928.12493555184 933.19715260779 5.5982782386045
debian@client:~$
debian@client:~$ iperf3 -c 192.168.122.95 -i 1 -t 60 -Z -J -R | jq .intervals[].sum.bits_per_second | while read n; do echo "$n / 1000 / 1000" | bc -l; done | datamash --sort min 1 max 1 mean 1 median 1 sstdev 1
916.27660222073 927.55690500113 923.47683545513 923.68469375834 1.2490526292657
debian@client:~$debian@client:~$ ping -c 60 -i 1 -n -q 192.168.122.95
--- 192.168.122.95 ping statistics ---
60 packets transmitted, 60 received, 0% packet loss, time 59095ms
rtt min/avg/max/mdev = 0.948/1.282/1.604/0.115 ms
debian@client:~$Raspberry Pi 2 Model B#
debian@client:~$ iperf3 -c 192.168.122.95 -i 1 -t 60 -Z -J | jq .intervals[].sum.bits_per_second | while read n; do echo "$n / 1000 / 1000" | bc -l; done | datamash --sort min 1 max 1 mean 1 median 1 sstdev 1
73.390486317627 105.71252088727 85.822886371737 83.885785001224 4.9785002239775
debian@client:~$ iperf3 -c 192.168.122.95 -i 1 -t 60 -Z -J -R | jq .intervals[].sum.bits_per_second | while read n; do echo "$n / 1000 / 1000" | bc -l; done | datamash --sort min 1 max 1 mean 1 median 1 sstdev 1
80.373190822421 90.963557398859 85.710453470725 85.781736853189 1.1961847937278
debian@client:~$debian@client:~$ ping -c 60 -i 1 -n -q 192.168.122.95
PING 192.168.122.95 (192.168.122.95) 56(84) bytes of data.
--- 192.168.122.95 ping statistics ---
60 packets transmitted, 60 received, 0% packet loss, time 59116ms
rtt min/avg/max/mdev = 1.482/1.751/2.141/0.110 ms
debian@client:~$Raspberry Pi 3 Model B#
debian@client:~$ iperf3 -c 192.168.122.95 -i 1 -t 60 -Z -J | jq .intervals[].sum.bits_per_second | while read n; do echo "$n / 1000 / 1000" | bc -l; done | datamash --sort min 1 max 1 mean 1 median 1 sstdev 1
73.397021398245 111.44259586084 85.568767681851 83.885785001062 5.1750214271792
debian@client:~$ iperf3 -c 192.168.122.95 -i 1 -t 60 -Z -J -R | jq .intervals[].sum.bits_per_second | while read n; do echo "$n / 1000 / 1000" | bc -l; done | datamash --sort min 1 max 1 mean 1 median 1 sstdev 1
78.968253833831 90.905772132877 85.325661839878 85.299583148203 1.142636239204
debian@client:~$debian@client:~$ ping -c 60 -i 1 -n -q 192.168.122.95
PING 192.168.122.95 (192.168.122.95) 56(84) bytes of data.
--- 192.168.122.95 ping statistics ---
60 packets transmitted, 60 received, 0% packet loss, time 59117ms
rtt min/avg/max/mdev = 1.419/1.690/2.119/0.110 ms
debian@client:~$Raspberry Pi 4 Model B#
debian@client:~$ iperf3 -c 192.168.122.95 -i 1 -t 60 -Z -J | jq .intervals[].sum.bits_per_second | while read n; do echo "$n / 1000 / 1000" | bc -l; done | datamash --sort min 1 max 1 mean 1 median 1 sstdev 1
922.19292596138 933.28114752119 928.33027868969 933.21306041908 5.2897155626168
debian@client:~$ iperf3 -c 192.168.122.95 -i 1 -t 60 -Z -J -R | jq .intervals[].sum.bits_per_second | while read n; do echo "$n / 1000 / 1000" | bc -l; done | datamash --sort min 1 max 1 mean 1 median 1 sstdev 1
915.57773987793 923.95114144332 923.48623632296 923.75259182339 1.1501744224565
debian@client:~$debian@client:~$ ping -c 60 -i 1 -n -q 192.168.122.95
PING 192.168.122.95 (192.168.122.95) 56(84) bytes of data.
--- 192.168.122.95 ping statistics ---
60 packets transmitted, 60 received, 0% packet loss, time 59118ms
rtt min/avg/max/mdev = 0.798/1.036/1.225/0.088 ms
debian@client:~$Results Summary#
| Device | Average download speed (Mbit/s) | Average upload speed (Mbit/s) | Average ping round trip time (milliseconds) | Power usage when idle |
|---|---|---|---|---|
| EdgeRouter Lite 3 (OpenWrt) | 168 | 726 | 1.423 | |
| EdgeRouter Lite 3 (EdgeOS)) | 919 | 925 | 1.405 | 5.9 |
| GL.iNet GL-AR150 | 90 | 91 | 1.478 | 0.8 |
| Linksys WRT3200ACM | 924 | 928 | 1.282 | |
| Raspberry Pi 2 Model B | 86 | 86 | 1.751 | 2.3 (no sd card) |
| Raspberry Pi 3 Model B | 85 | 86 | 1.690 | 2.3 (with pgs hat) |
| Raspberry Pi 4 Model B | 923 | 928 | 1.036 | 3.1 (no sd card) |
Result graphs#
Remarks#
The virtual router was able to reach speeds greater than 2 Gigabits per second, with latency low, albeit variable. Thus proving the test setup worked and is performant enough to saturate a 1G device. Furthermore the results for the Raspberry Pi 4 prove the test hosts ethernet and managed switch is also cable of 1G line level performance.
Ultimately these tests were what made me choose a Raspberry Pi 4 for my router.


